欢迎访问广州市市政工程施工图审查有限公司官网
XML地图
HTML地图
400-119-8559
首页
公司介绍
关于我们
最新动态
最新动态
审图案例
审图案例
审图流程
审图流程图
审图备案
人防工程装修施工图纸审批
施工图审查情况备案
联系我们
联系我们
首页
>
审图案例
>
审图案例
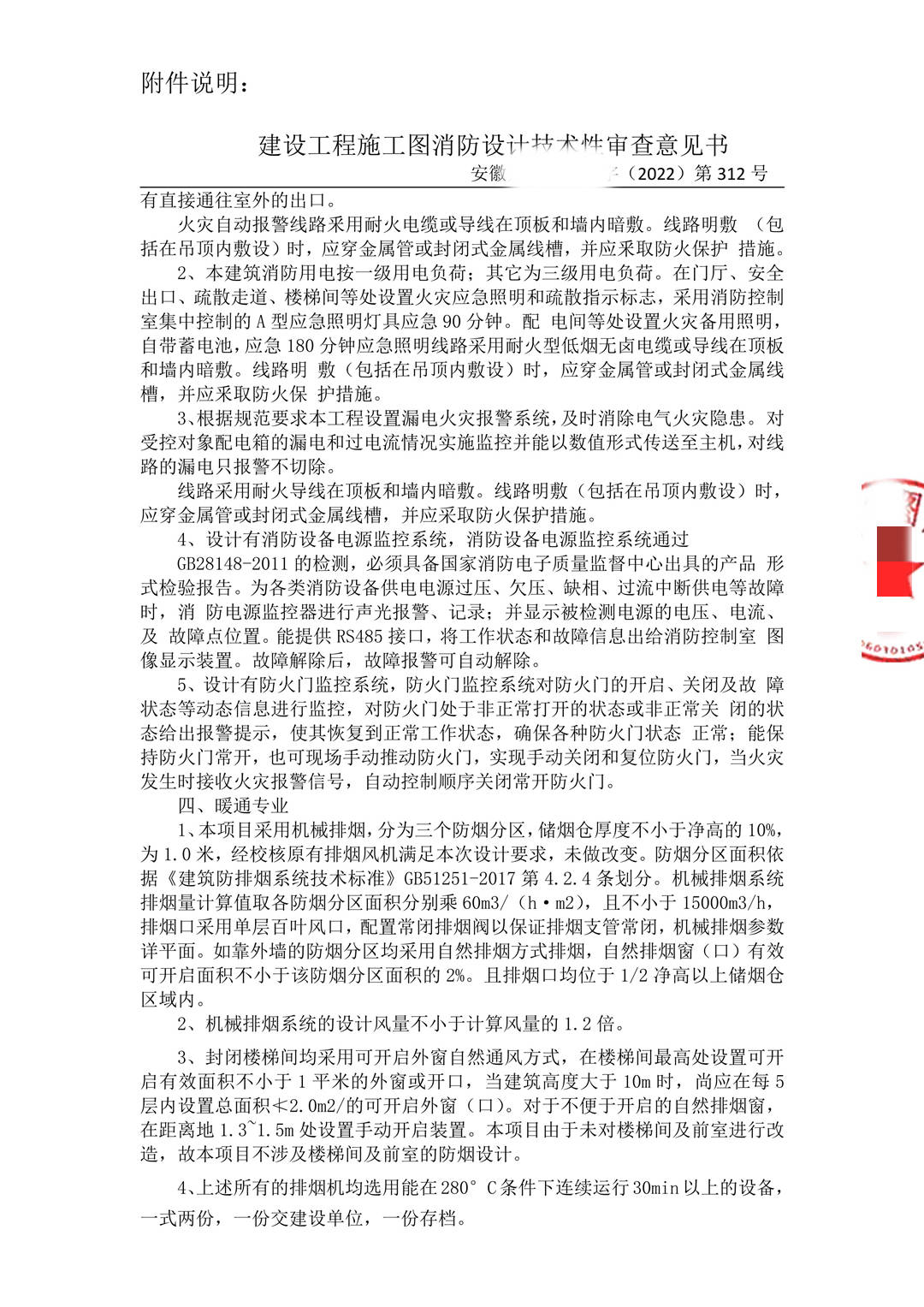
广州市市政工程施工图审查中心-机构消防审查意见书
作者:广州市市政工程施工图审查有限公司 日期:2022-07-04 点击数:483
上一篇 : 广州市市政工程施工图审查中心-艺术培训中心一审意见
下一篇 : 广州市市政工程施工图审查中心-写字楼施工图审查合格书
随便看看
04
2022-07
施工图审查备案所需材料-广州市市政工程施工图审查中心
广州市市政工程施工图审查中心 施工图审查备案所需材料因地区和项目类型不同会有所差异,一般需要提供审查合...
04
2022-07
消防工程施工图设计审查要点-广州市市政工程施工图审查
施工图审查 一、总平面与建筑布局审查消防间距核查建筑与周边建筑物、构筑物、堆场、储罐等的防火间距是否符...
04
2022-07
建筑施工图审查中心审查医院建筑设计图纸的专业要点梳理-广州市
广州市市政工程施工图审查平台 建筑设计:总平面布置:审查建设用地范围、道路及建筑红线位置是否明...
04
2022-07
幕墙施工图节点详图设计-广州市市政工程施工图审查中心
广州市市政工程施工图审查中心 一。设计要点 安全性:保证幕墙在各类荷载下内部不产...
04
2022-07
商业综合体消防系统施工图审查要点八大条-广州市市政工程施工图
广州市市政工程施工图审查中心 1.系统合规性审查:核对施工图中消防系统的设计是否严格遵循现行国家及地方...
04
2022-07
施工图预算如何合理降低?-广州市市政工程施工图审查中心
广州市市政工程施工图审查中心 一、设计阶段优化:源头控制成本设计是影响预算的核心环节,占成本影响因素的...
友情链接: